1. Tính rồi viết vào chỗ chấm (theo mẫu) :
a. 284 + 10 = 294
Giá trị của biểu thức 284 + 10 là 294.
b. 261 – 100 = ….
Giá trị của biểu thức 261 – 100 là …..
c. 22 ⨯ 3 = …..
Giá trị của biểu thức ………. là …….
d. 84 : 2 = …..
Giá trị của biểu thức ………. là ……..
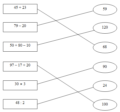
2. Nối mỗi biểu thức với giá trị của nó (theo mẫu) :

3. Viết số thích hợp vào ô trống :
|
Biểu thức |
60 : 2 |
30 ⨯ 4 |
162 – 10 + 3 |
175 + 2 + 20 |
147 : 7 |
|
Giá trị của biểu thức |

1.
a. 284 + 10 = 294
Giá trị của biểu thức 284 + 10 là 294.
b. 261 – 100 = 161
Giá trị của biểu thức 261 – 100 là 161
c. 22 ⨯ 3 = 66
Giá trị của biểu thức 22 ⨯ 3 là 66
d. 84 : 2 = 42
Giá trị của biểu thức 84 : 2 là 42
2.

3.
|
Biểu thức |
60 : 2 |
30 ⨯ 4 |
162 – 10 + 3 |
175 + 2 + 20 |
147 : 7 |
|
Giá trị của biểu thức |
30 |
120 |
155 |
197 |
21 |